Beziehungen zwischen Verbrauchsfeldern
IT Asset Management (Cloud)
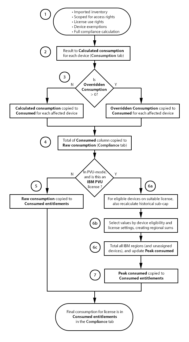
In den Lizenzeigenschaften gibt es mehrere Felder, die den Verbrauch von Lizenzberechtigungen anzeigen. Diese Felder finden Sie auf der Registerkarte Verbrauch bzw. Compliance der Seite mit den Eigenschaften. Die Beziehungen zwischen diesen Feldern sind bei Lizenzen des Typs „IBM PVU“ etwas komplexer als bei anderen Lizenztypen. Dieses Flussdiagramm und die nachfolgenden Anmerkungen erläutern die Beziehungen zwischen den verschiedenen Feldern unter besonderer Beachtung von IBM PVU-Lizenzen. Die Zahlen im Diagramm beziehen sich auf die nachfolgenden Anmerkungen.


Die Beziehungen zwischen Verbrauchsfeldern:
-
IT Asset Management verwendet zur Durchführung der Lizenzberechnungen im Rahmen eines Lizenzabgleichs das jüngst importierte Inventar (standardmäßig wird das gesamtes Inventar direkt vor den Lizenzberechnungen importiert). U. a. werden die folgenden Faktoren für die in verschiedenen Feldern angezeigten Werte berücksichtigt:
- Wenn der aktuelle Operator Zugriffsrechte besitzt, die die anzuzeigenden inventarisierten Geräte beschränken, werden nur die zugelassenen Geräte auf der Registerkarte Verbrauch berücksichtigt, und alle angezeigten Ergebnisse beziehen sich daher nur auf diese Geräte (d. h. die Compliance-Gesamtergebnisse werden gefiltert, um nur die Geräte und Zahlen anzuzeigen, die durch die Zugriffsrechte gedeckt sind). Um einen vollständigen Lizenzstatus zu erhalten, muss der Operator Zugriff auf alle Inventardatensätze haben, und damit das Recht besitzen, das ungefilterte Gesamtverbrauchsergebnis einzusehen.
- Wenn für die aktuelle Lizenz besondere Nutzungsrechte definiert sind, werden diese bei den Berechnungen berücksichtigt. Zum Beispiel können manche einfacheren, gerätebasierten Lizenzen ein Zweitnutzungsrecht beinhalten, oder die Lizenz lässt mehrere Installationen auf einem einzelnen Gerät zu, die für die Lizenzierung als ein Verbrauch zählen. Die verschiedenen Verbrauchszählungen berücksichtigen dies.
- Alle Gerätefreistellungen werden berücksichtigt. Das gilt unabhängig davon, ob die Freistellung auf der Registerkarte Nutzungsrechte und Regeln als Freistellungsregel festgelegt ist (die auf der Registerkarte Allgemeine Angaben der Geräteeigenschaften manuell festgelegten Rollen zugeordnet ist und nur für untergeordnete Knoten wie etwa die VMs gilt, die unter ihrem Host aufgeführt sind) oder als „lokale“ Freistellung, die direkt auf der Registerkarte Verbrauch der Eigenschaften dieser Lizenz festgelegt wurde, und daher nur für diese Lizenz gilt (da die Einrichtung einer „globalen“ Rolle in den Geräteeigenschaften nicht erforderlich ist).Tipp: Bedenken Sie dabei, dass die Einrichtung dieser Art von „lokaler“ Freistellung für einen virtuellen Host alle Freistellungsregeln übersteuert (und verbirgt), die für die Gast-VMs auf diesem Host gelten. Am besten ist es, wenn auch nur aus Gründen der Vereinfachung, Freistellungen entweder nur auf Gast-VMs oder auf virtuelle Hosts anzuwenden, aber nicht auf beides.
- Für den Lizenztyp „IBM PVU“ kann auch die Inventardatenquelle berücksichtigt werden. In der Regel sollen deshalb Sub-Capacity-Berechnungen für alle IBM-Produkte durchgeführt werden, die das zulassen. Sub-Capacity-Berechnungen sind jedoch nur zulässig (es sei denn, Sie haben eine höchst unübliche Ausnahmeregelung mit IBM getroffen), wenn Inventar von zugelassenen Tools (akzeptiert werden entweder das ILMT oder der lokal installierte FlexNet-Inventarisierungsagent, die beide häufige Hardwareprüfungen durchführen) verwendet wird. Jedes Inventar, das ausschließlich aus einer anderen Quelle stammt, muss in diesem Fall zur vollen Kapazität (Full Capacity) des virtuellen Hosts berechnet werden. Auf der Registerkarte Verbrauch können daher einige Geräte mit Ergebnissen aus einer Full-Capacity-Berechnung aufgeführt werden und andere mit Sub-Capacity-Ergebnissen, wobei es von der Inventardatenquelle abhängt, von der das entsprechende Gerät gemeldet wurde, welche der beiden Berechnungsarten verwendet wird. Weitere Einzelheiten zu den Komplexitäten von IBM PVU-Lizenzen finden Sie in späteren Anmerkungen/Hinweisen.
- Für den Lizenztyp „IBM PVU“ muss die Inventardatenquelle (erneut) die Anzahl der Kerne für das inventarisierte Gerät bereitstellen (es sei denn, das Gerät ist eine Instanz, die von einem Clouddienstanbieter gehostet wird, weshalb stattdessen die Anzahl der vCPUs [oder Threads], falls verfügbar, verwendet wird). Wenn die Inventardatenquelle die entsprechende Zahl nicht bereitstellt, muss für die endgültige, bei einem Audit verwendbare Zahl der Wert Null wie unten beschrieben erzwungen werden. Um jedoch einen Hinweis auf den möglichen Verbrauchswert zu geben, basiert das Feld Berechneter Verbrauch auf der Anzahl der Prozessoren, statt auf der Anzahl der Kerne, wenn diese nicht bekannt ist.
Tipp: Denken Sie daran, dass die Zahlen in den Ergebnissen für unterschiedliche Lizenztypen Zählungen ganz verschiedener Dinge sind. Beispiel:- Eine User-Lizenz zählt Personen, alle Personen.
- Eine Named User-Lizenz zählt die Anzahl speziell identifizierter Einzelpersonen.
- Eine Device-Lizenz zählt Installationen und jedes Gerät (physisch oder virtuell) wird einzeln gezählt.
- Eine auf Prozessoren oder Kernen basierende Lizenz lizenziert den virtuellen Host und nicht einzelne virtuelle Computer. Eine IBM PVU-Lizenz zählt zum Beispiel PVU-Punkte für die im Host-Server verwendeten Kerne und kümmert sich nicht um einzelne, dort ausgeführte virtuelle Geräte (außer, um zu ermitteln, wie viele Kerne diese verwenden, wenn Sub-Capacity-Berechnung eingesetzt wird). Ein einfaches Beispiel: Wenn eine Lizenz Full-Capacity-Berechnungen verwendet und ein Host mit 8 Kernen 6 VMs unterstützt, die alle die lizenzierte Software ausführen, enthält das Full-Capacity-Ergebnis nur Punkte für die 8 Kerne (die volle Kapazität des Hosts, einmal berechnet), und nicht 48 Kerne (die volle Kapazität des Hosts, fälschlicherweise für jeden virtuellen Computer berechnet).
- Für jedes inventarisierte Gerät wird das Ergebnis der Compliance-Berechnung auf der Registerkarte Verbrauch in der Spalte Berechneter Verbrauch angezeigt.
-
Die Spalte Angepasster Verbrauch wird jetzt für jede Zeile geprüft. (Dies kann direkt in der Geräteliste auf der Registerkarte Verbrauch der Lizenzeigenschaften manuell eingerichtet werden, was natürlich vor Beginn der Compliance-Berechnung geschehen sein muss. Mit anderen Worten: Änderungen, die Sie in der Spalte Angepasster Verbrauch vornehmen, wirken sich erst bei der nächsten vollständigen Compliance-Berechnung aus.)
- Die vom System berechnete Verbrauchszahl (Berechneter Verbrauch) wird für dieses Gerät zum Endergebnis (Verbraucht), wenn alle folgenden Bedingungen zutreffen:
- Der Wert für Angepasster Verbrauch für das inventarisierte Gerät ist null (oder, bei Lizenzen des Typs „IBM PVU“, wurde der Wert für Berechneter Verbrauch vom ILMT importiert, was in der Spalte Berechnet durch angezeigt wird, da in diesem Fall der Wert in der Spalte Angepasster Verbrauch keine Auswirkungen hat und sich wie eine Null verhält)
- Für eine auf Kernen basierende Lizenz (wie IBM PVU), hat die Inventardatenquelle eine gültige Anzahl Kerne für das inventarisierte Gerät zurückgemeldet (oder eine vCPU-Anzahl für Instanzen, die von einem bekannten Clouddienstanbieter gehostet werden).Tipp: Wenn die Anzahl der Kerne null ist, handelt es sich beim Wert Berechneter Verbrauch nur um einen Hinweis, der auf der Anzahl der Prozessoren basiert. Der bei einem Audit verwendbare Wert für Verbraucht kann nicht berechnet werden und wird zwangsweise auf null gesetzt.
- Wenn für dieses inventarisierte Gerät stattdessen die Spalte Angepasster Verbrauch auf einen Wert über null gesetzt wurde, und der Wert für Berechneter Verbrauch intern von IT Asset Management berechnet wurde (was am Wert Intern in der Spalte Berechnet durch zu erkennen ist, die über die Spaltenauswahl aufgerufen werden kann), wird der angepasste Wert in die Spalte Verbraucht kopiert und wird zum Endergebnis (und ersetzt die vom System berechnete Zahl vollständig).Wichtig: Dies gilt nur, wenn das Gerät bereits Berechtigungen von der Lizenz verbraucht, das heißt, wenn sein Wert für Verbraucht größer als Null ist.Hinweis: Die Einstellung für Angepasster Verbrauch allein erzwingt nicht, dass ein Gerät Berechtigungen verbraucht. Um sicherzustellen, dass ein Gerät unabhängig von den Installationen eine bestimmte Anzahl an Berechtigungen verbraucht, muss diese Einstellung entweder in Kombination mit der Zuordnungsart Permanent oder, falls verfügbar, durch Aktivieren der Option Zuordnungen verbrauchen Lizenzberechtigungen in der Lizenz selbst verwendet werden.
- Außerdem ist für eine Lizenz vom Typ „IBM PVU“ eine überschriebene Zahl rückwirkend für den gesamten Berichtszeitraum gültig, wenn IT Asset Management für Sub-Capacity-Berechnungen zuständig ist. Es hat sich bewährt, im Feld Hinweise auf der Registerkarte Identifikation der Lizenz einen Grund zu hinterlegen, wenn in die Spalte Angepasster Verbrauch für einen beliebigen Lizenztyp ein Wert eingefügt wird, damit Sie dieses Einfügen im Falle eines Audits begründen können.Tipp: Wenn der Wert für Berechneter Verbrauch durch das ILMT berechnet und direkt aus diesem importiert wurde, hat die Einstellung für Angepasster Verbrauch keine Wirkung. Von welchem System das Ergebnis stammt, ist in der Spalte Berechnet durch erkennbar, die über die Spaltenauswahl eingeblendet werden kann.
- Die vom System berechnete Verbrauchszahl (Berechneter Verbrauch) wird für dieses Gerät zum Endergebnis (Verbraucht), wenn alle folgenden Bedingungen zutreffen:
- Wenn alle Zeilen aktualisiert werden, wird die Summe für die Spalte Verbraucht in das Feld Rohverbrauch auf der Registerkarte Compliance in den Lizenzeigenschaften kopiert.
- Für Lizenzen, bei denen es sich nicht um IBM PVU-Lizenzen handelt, oder für alle Lizenzen, wenn sich IT Asset Management nicht im PVU-Modus befindet, wird diese Zahl direkt in die Spalte Verbrauchte Berechtigungen kopiert und als Endergebnis behandelt (wird aber weiterhin nach möglichen Umfangsbeschränkungen des Operators gefiltert).
-
Für IBM PVU-Lizenzen werden mehrere weitere Bewertungen durchgeführt (so lange sich IT Asset Management im PVU-Modus befindet und das ILMT für Sub-Capacity-Berechnungen des Verbrauchs ersetzt):
-
Der aktuelle Full-Capacity-Verbrauch für jeden Host bzw. jedes physische inventarisierte Gerät wurde bereits als Wert für das Feld Verbraucht berechnet (wie in den Schritten 2 bis 3 beschrieben). Je nach den Lizenzeinstellungen wird jetzt eine Auswahl getroffen:
- Wenn diese Lizenz nur für Full-Capacity-Verbrauch konfiguriert ist (weil auf der Registerkarte Nutzungsrechte & Regeln die Option Immer Full-Capacity-Lizenzberechnung verwenden aktiv ist), sind keine weiteren Berechnungen erforderlich. Für alle virtuellen Umgebungen werden die Punkte einmal auf Basis der vollen Kapazität (Full-Capacity) des Hosts gezählt, unabhängig von den gehosteten Umgebungen, die auf ihm ausgeführt werden.
- Wenn (was üblicher ist) die Lizenz nicht auf den vollen Verbrauch beschränkt ist (weil die Option Sub-Capacity-Lizenzberechnung verwenden, wenn verfügbar ausgewählt ist), werden die historischen Sub-Capacity-Punkte für alle inventarisierten Geräte, auf denen der FlexNet-Inventarisierungsagent lokal installiert ist (weshalb das Gerät für den Sub-Capacity-Verbrauch im PVU-Modus geeignet ist), über den gesamten Berichtszeitraum hinweg neu ausgearbeitet, wobei alle Änderungen für das jeweilige Gerät berücksichtigt werden.
-
Dann werden die Summen für jede der drei von IBM definierten Regionen berechnet (ebenso wie für die Gruppe von Geräten, die noch keinem Standort innerhalb einer dieser Regionen zugewiesen sind). Für jedes Gerät wählt IT Asset Management den der Geräteeignung und den Lizenzeinstellungen entsprechenden Wert:
- Im unüblichen Fall einer nur auf Full-Capacity beruhenden Lizenz, stehen nur die Full-Capacity-Zahlen zur Verfügung und werden pro Region summiert.
- In einer anderen, sehr unüblichen Situation, bei der Sub-Capacity-Werte von allen Quellen zulässig sind (weil auf der Registerkarte Nutzungsrechte & Regeln die Option Sub-Capacity-Lizenzierung auch für andere Quellen zulassen als IT Asset Management ausgewählt ist), gilt Folgendes:
- Es werden die historischen Werte von geeigneten Geräten verwendet, die FlexNet-Inventar zurückmelden.
- Für ein nicht geeignetes Gerät von einer anderen Inventardatenquelle wird der aktuelle Sub-Capacity-Wert unter der Annahme verwendet, dass er während der gesamten Periode gleich geblieben ist (für nicht geeignete Geräte steht kein Datenverlauf zur Verfügung).
- Während des gesamten Berichtszeitraums werden in 30-minütigen Abständen die Beiträge für jede Region summiert, um den höchsten Verbrauch für jede Region sowie den Tag, an dem er aufgetreten ist, zu ermitteln. Deckelungen durch die Kapazitätslimits der Hosts werden bei der Summenbildung berücksichtigt.
- Im Normalfall mit gemischten Geräteeignungen:
- Es werden die historischen Werte von geeigneten Geräten verwendet, die FlexNet-Inventar zurückmelden, (nach Bedarf gedeckelt durch geltende Ressourcenpools oder Host-Kapazität), um den höchsten Sub-Capacity-Verbrauch für jede Region zu ermitteln (der in jeder Region an einem anderen Tag aufgetreten sein kann).
- Für nicht geeignete Geräte von anderen Inventardatenquellen werden die aktuellen Full-Capacity-Verbrauchswerte summiert.
- Als nächstes wird die globale Summe berechnet. Dazu werden die Höchstwerte der einzelnen Regionen (an ihren entsprechenden Tagen) und (wenn vorhanden) die Full-Capacity-Beiträge der für Sub-Capacity ungeeigneten Geräte addiert. Auch die Beiträge von Geräten, die noch keiner IBM-Pflichtregion zugewiesen sind, werden in die globale Summe einbezogen. Sie sollten diese Geräte so schnell wie möglich einem regionalen Standort zuweisen, da sie die Höchstwerte und das Datum ihres Auftretens ändern könnten. Das globale Ergebnis wird als Höchstwert Verbrauch am Datum der Berechnung im Lizenzabgleich angezeigt. Dieser Höchstwert Verbrauch ist die Kennzahl, anhand derer IBM Ihre Käufe mit den PVU-Punkten abgleicht.
-
Der aktuelle Full-Capacity-Verbrauch für jeden Host bzw. jedes physische inventarisierte Gerät wurde bereits als Wert für das Feld Verbraucht berechnet (wie in den Schritten 2 bis 3 beschrieben). Je nach den Lizenzeinstellungen wird jetzt eine Auswahl getroffen:
- Damit IBM PVU-Lizenzen konsistent mit allen anderen Lizenztypen sind, wird der Wert für den Höchstwert Verbrauch in die Spalte Verbrauchte Berechtigungen kopiert und bildet das Endergebnis (das aber möglicherweise Umfangsbeschränkungen des Operators unterliegt). Sehen Sie im Zweifel hier nach. Dies ist immer das Endergebnis für den Verbrauch.
IT Asset Management (Cloud)
Current